2025年07月16日来源:不详0
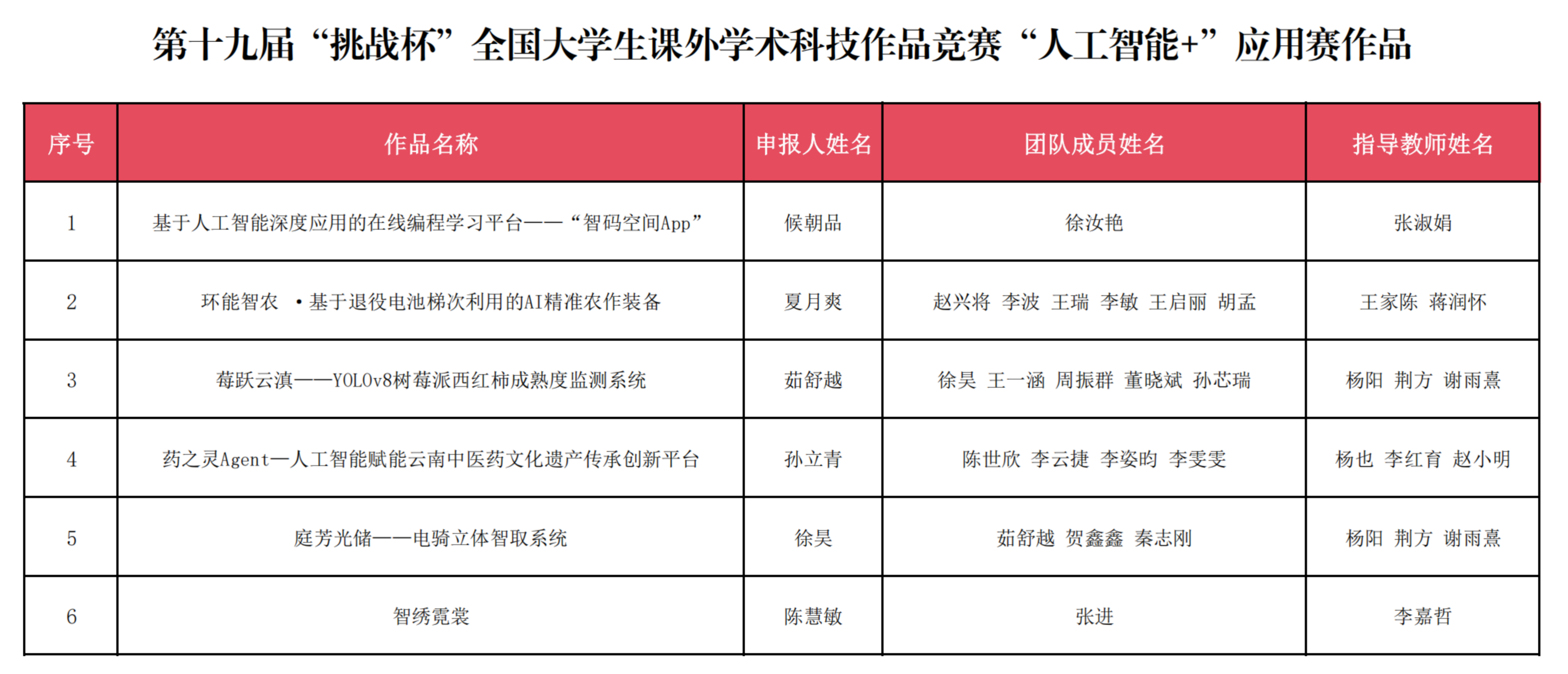
根据团中央及团省委学校部相关安排工作指引,经研究决定,同意推荐《基于人工智能深度应用的在线编程学习平台——“智码空间App”》《环能智农 ·基于退役电池梯次利用的AI精准农作装备》《莓跃云滇——YOLOv8树莓派西红柿成熟度监测系统》《药之灵Agent—人工智能赋能云南中医药文化遗产传承创新平台》《庭芳光储——电骑立体智取系统》《智绣霓裳》参评第十九届“挑战杯”全国大学生课外学术科技作品竞赛“人工智能+”应用赛。

现将拟推荐名单予以公示,公示期为5天(2025年7月16日—2025年7月20日)。如对所公示的评选结果有异议,请于公示期内向校团委办公室反映。
联系地址:素质教育中心215
联系方式:陆梦颖
共青团云南经济管理学院委员会委员会
2025年7月16日